Understanding Energy Concept Map

Understanding Energy Concept Map

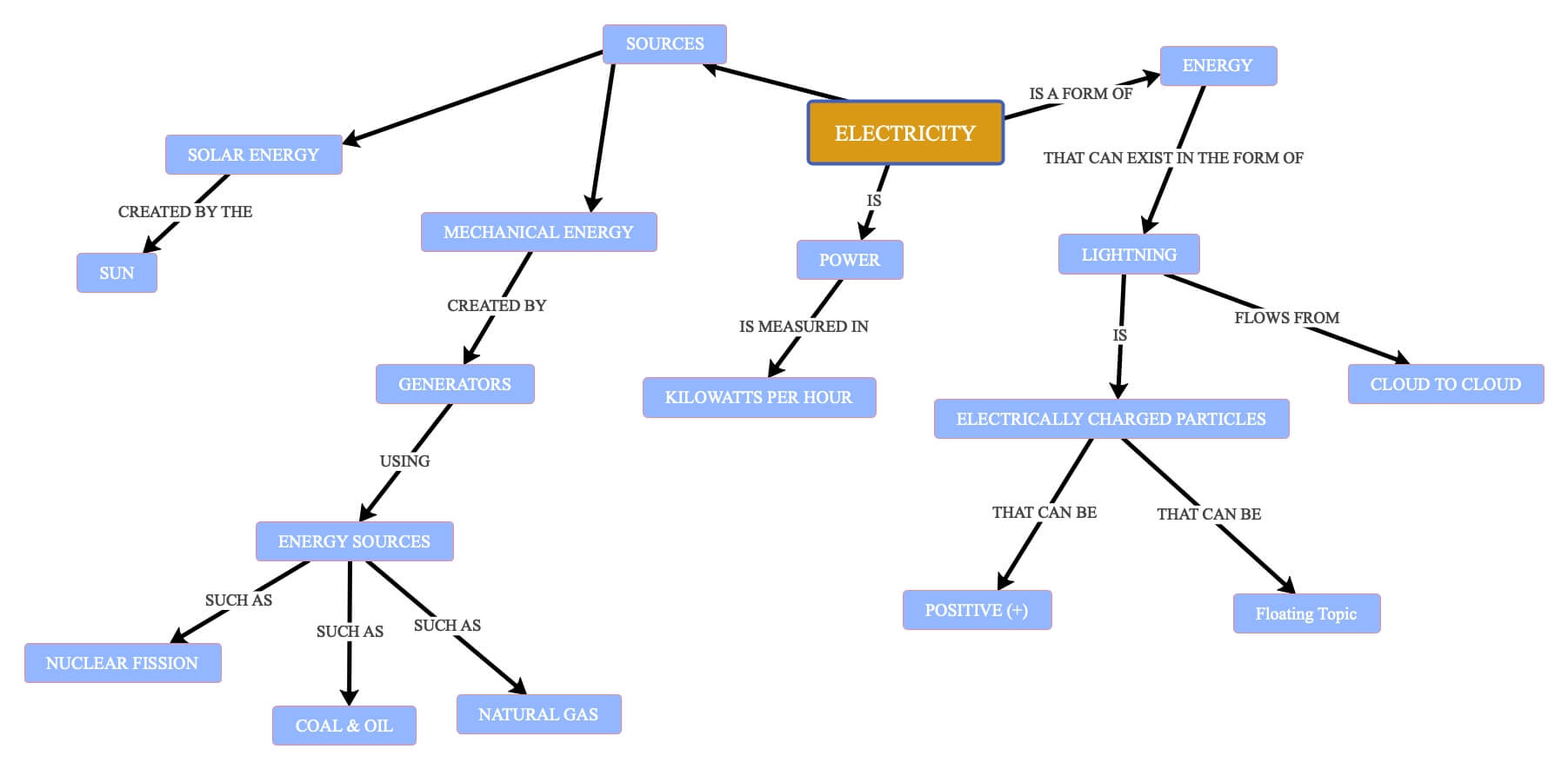
Are you interested in understanding energy and its impact on our world? Look no further than the “Understanding Energy Concept Map”. This comprehensive guide will take you on a journey through the various forms of energy and their effects on our environment.

Pain Points

Many people struggle to understand the complexities of energy and its impact on our planet. It can be overwhelming to navigate the various sources of energy and their effects on the environment. “Understanding Energy Concept Map” aims to simplify this information and make it accessible to everyone.

Tourist Attractions

If you’re interested in learning more about energy and its impact on our planet, there are several places you can visit. The Energy Museum in Lisbon, Portugal, offers a fascinating look at the history of energy and its uses throughout the centuries. The Geothermal Energy Exhibition in Iceland allows visitors to explore the country’s unique geothermal energy sources. And in the United States, the National Renewable Energy Laboratory in Colorado offers tours and educational programs on renewable energy.

Summary

“Understanding Energy Concept Map” offers a comprehensive guide to the various forms of energy and their impact on our environment. Through the use of interactive maps and educational materials, this guide simplifies the complexities of energy and makes it accessible to everyone.

What is “Understanding Energy Concept Map”?

“Understanding Energy Concept Map” is a comprehensive guide to the various forms of energy and their impact on our environment. It includes interactive maps, educational materials, and resources for those interested in learning more about energy and its effects on the planet.

How can “Understanding Energy Concept Map” help me?

“Understanding Energy Concept Map” can help you understand the complexities of energy and its impact on the environment. It offers a comprehensive guide to the various forms of energy and provides resources for those interested in learning more.

Types of Energy Covered

“Understanding Energy Concept Map” covers a wide range of energy sources, including fossil fuels, renewable energy sources, and nuclear energy. It explores the impact of each source on the environment and provides resources for those interested in transitioning to more sustainable forms of energy.

What are some examples of renewable energy sources covered in “Understanding Energy Concept Map”?

“Understanding Energy Concept Map” covers a variety of renewable energy sources, including solar, wind, hydro, and geothermal energy. It explores the benefits and challenges of each source and provides resources for those interested in transitioning to renewable energy.

Personal Experience

As someone who is passionate about the environment and sustainability, “Understanding Energy Concept Map” has been an invaluable resource. The interactive maps and educational materials have helped me understand the complexities of energy and its impact on the planet. I highly recommend this guide to anyone interested in learning more about energy and its effects on our world.

How has “Understanding Energy Concept Map” impacted your understanding of energy?

“Understanding Energy Concept Map” has helped me understand the complexities of energy and its impact on the environment. It has provided me with resources and tools to make more sustainable choices in my daily life.

FAQs

What is the difference between renewable and non-renewable energy?

Renewable energy sources, such as solar and wind power, can be replenished naturally and do not deplete over time. Non-renewable energy sources, such as fossil fuels, are finite and will eventually run out.

What are the benefits of renewable energy?

Renewable energy sources are clean, abundant, and sustainable. They do not produce greenhouse gas emissions or contribute to climate change. They also create jobs and stimulate economic growth.

What are the challenges of transitioning to renewable energy?

The main challenges of transitioning to renewable energy include the high initial costs of installation, the intermittency of some sources (such as solar and wind), and the need for infrastructure upgrades.

How can I make more sustainable energy choices in my daily life?

You can make more sustainable energy choices by using energy-efficient appliances, reducing energy consumption, and using renewable energy sources such as solar panels or wind turbines. You can also support policies and initiatives that promote renewable energy and sustainability.

Conclusion of “Understanding Energy Concept Map”

“Understanding Energy Concept Map” is a valuable resource for anyone interested in learning more about energy and its impact on our environment. Through the use of interactive maps and educational materials, this guide simplifies the complexities of energy and makes it accessible to everyone. By understanding energy, we can make more informed and sustainable choices for our planet’s future.

Concept Map Concept map, Energy forms, Concept from www.pinterest.com